Intelligent Warehouse Management System
IWMS is an intelligent warehouse management system independently developed by Density Robotics, which includes a variety of functions such as cargo storage, cargo space management, route planning, multi-equipment collaboration, traffic control, and so on. It can easily realize the integration and docking of upstream management software and the flexible operation of downstream automation equipment. It greatly simplifies the management and use of intelligent warehouses.


Standard HTTP interface
Dynamic planning


Customized systems
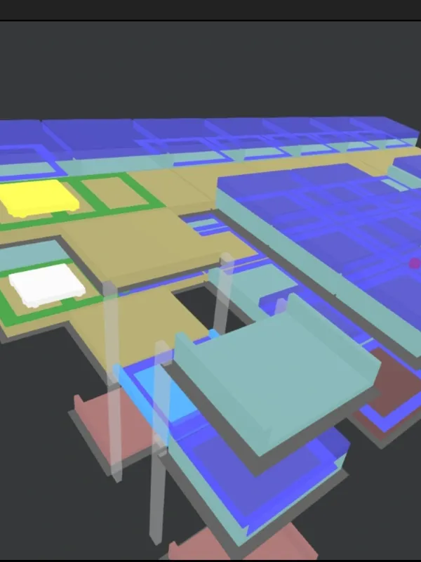
3D monitoring


Full-scene simulation
Tell us about your shipment and receive a personalized quote within 24 hours.